服务热线

400 1882 521

安徽省-明年起,400万以下的项目不用公开招标!

标签: 2025-09-23 

近日,安徽省财政厅印发《安徽省政府集中采购目录及标准(2026年版)》,自2026年1月1日起实施。

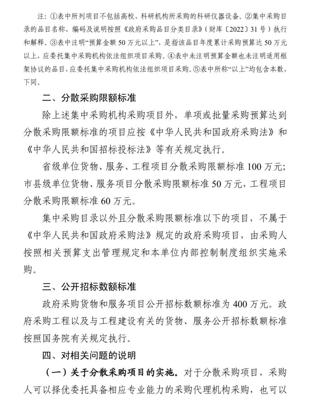
分散采购限额标准

(一)除集中采购机构采购项目外,单项或批量采购预算达到分散采购限额标准的项目应按《中华人民共和国政府采购法》和《中华人民共和国招标投标法》等有关规定执行。
(二)省级单位货物、服务、工程项目分散采购限额标准100万元;市县级单位货物、服务项目分散采购限额标准50万元,工程项目分散采购限额标准60万元
(三)集中采购目录以外且分散采购限额标准以下的项目,不属于《中华人民共和国政府采购法》规定的政府采购项目,由采购人按照相关预算支出管理规定和本单位内部控制制度组织实施采购。
公开招标数额标准

政府采购货物和服务项目公开招标数额标准为400万元。政府采购工程以及与工程建设有关的货物、服务公开招标数额标准按照国务院有关规定执行。

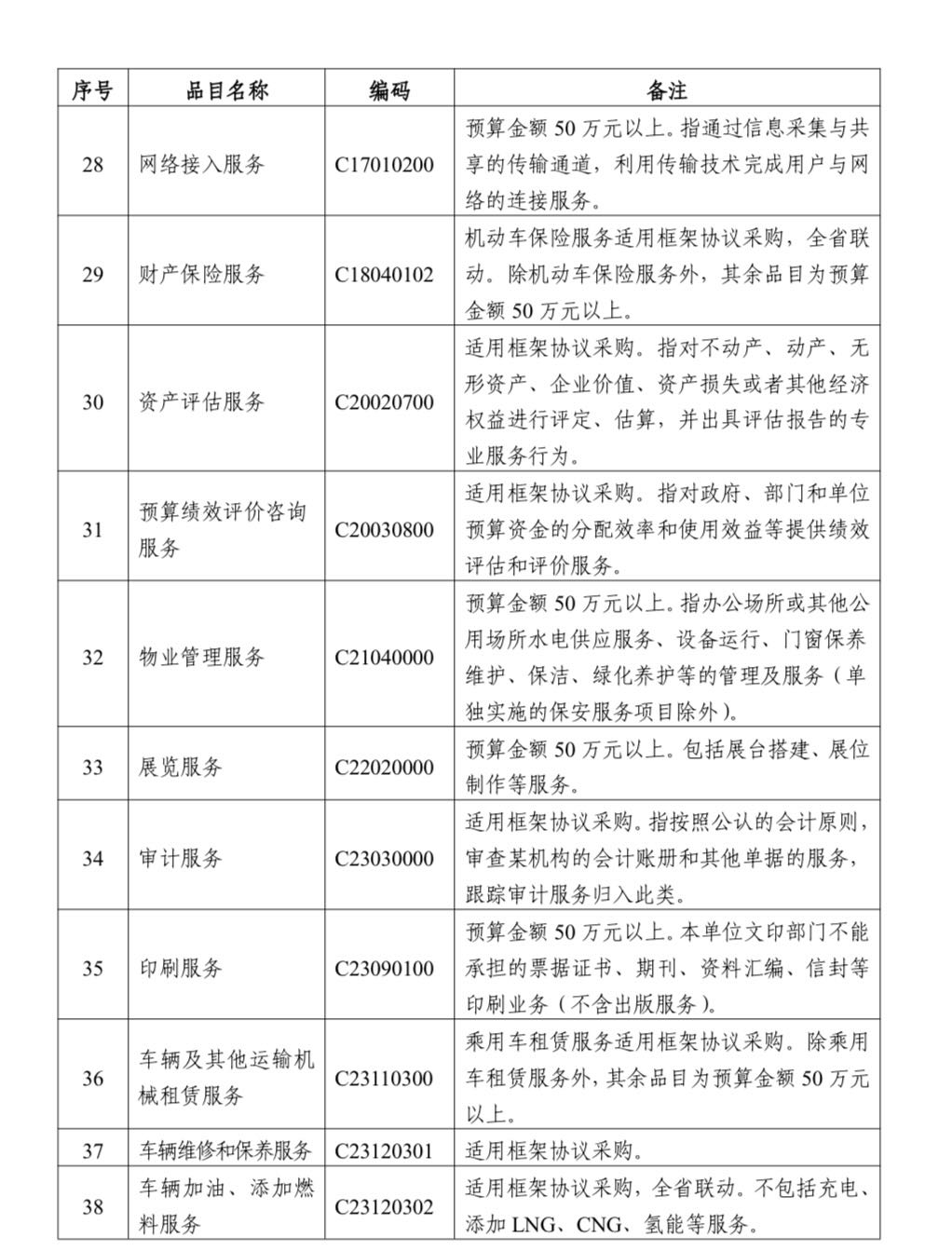
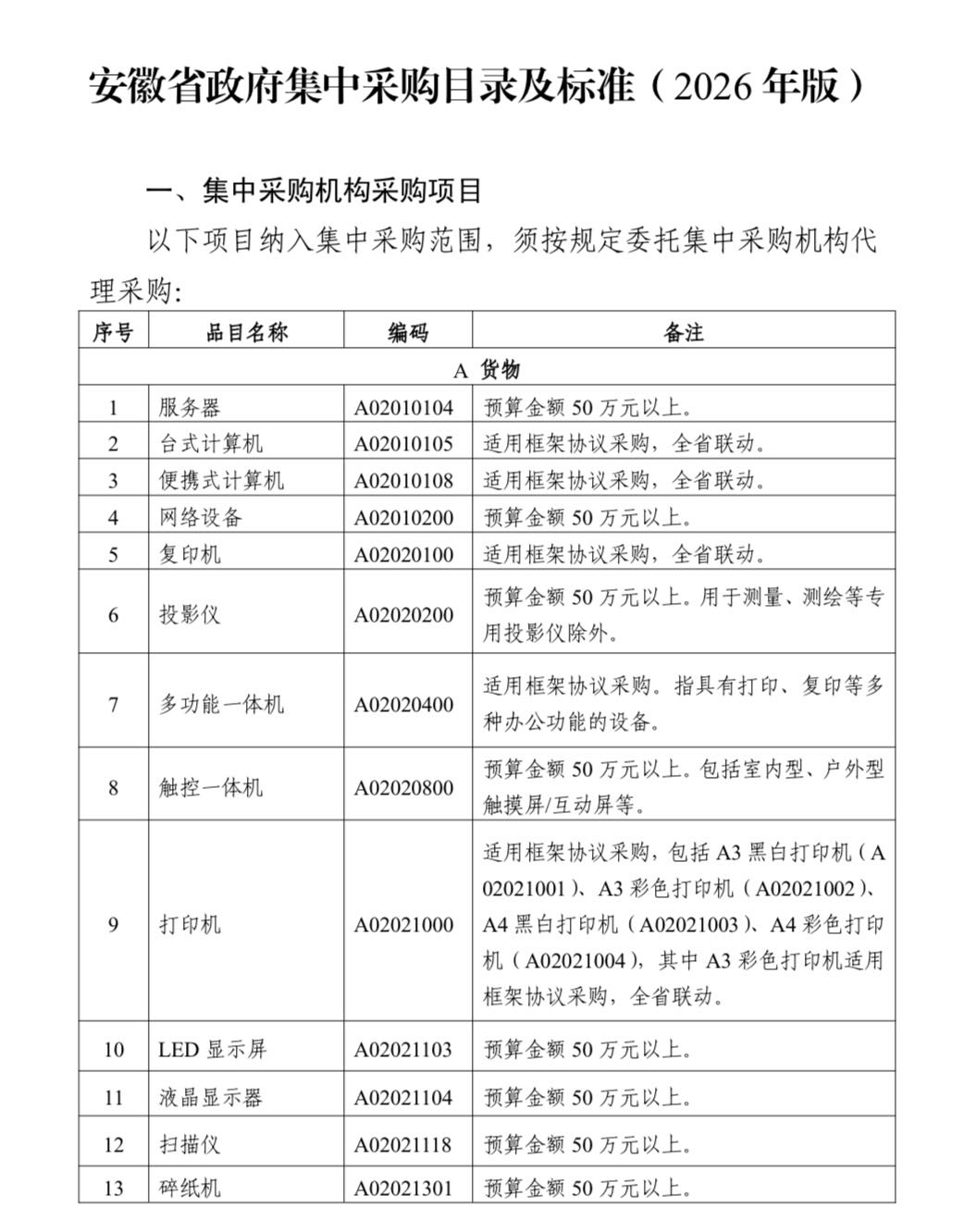
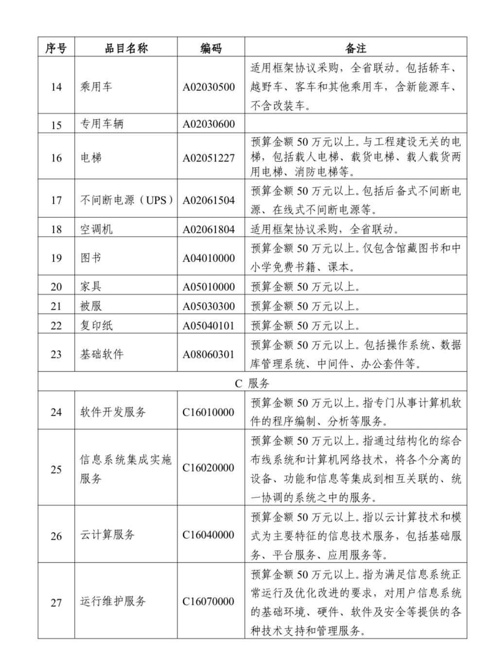
原文如下:
图片
图片
图片
图片
图片
图片
图片

来源|安徽省政府采购网

编辑|张舒慧


推荐新闻